TEMU多店铺合并发货操作流程
一、功能介绍
功能场景:Temu平台为了给商家减负,允许同一运营主体(即同个公司执照)的商家能够把多个店铺合在一起发货,这样就能省掉一大部分运费。
系统内对应增加配置:可以配置商家哪些temu店铺是配置了合并店铺,并且设置一个“操作店铺”,订单推送到工厂后,用“操作店铺”接口执行“加入发货台”、“创建发货单”、“打印箱唛”、“确定发货”等操作。
二、功能操作
1、设置temu合并发货店铺
路径:【商家端】-【设置】-【参数配置】-【订单配置】,设置temu合并发货店铺配置。
1)合并发货配置支持点击【添加】,设置不同的合并发货店铺组。
2)每个店铺只允许出现在一个配置里,一旦选择,其他配置选择下拉将过滤。
3)操作店铺只能选择当前店铺组内选择的店铺,不修改默认选择第一个。

temu店铺后台查看多店铺合并发货的路径:
1)【我的备货单】,可以看到“多店铺合并发货配置”,右边可以进入配置。

2)右上角,点击店铺名称,点击【切换】,可以看到合并一起发货的多个店铺。

2、执行店铺合并发货操作
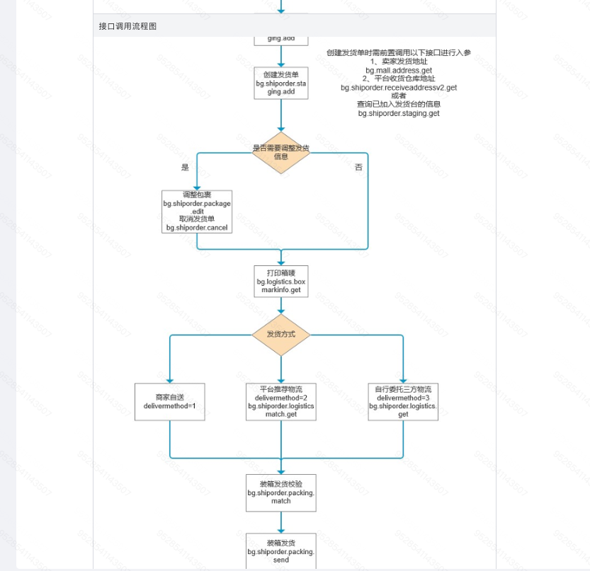
订单推送的【自动加入发货台】、工厂审核的【自动创建发货单】、发货台的【创建发货单】、扫描发货打印【箱唛、条码】、发货台打印【箱唛、条码】、发货台导出【箱唛、条码】、发货台【确定发货】、发货台【取消发货】这几项操作设置了合并发货配置,按照商家端配置的“操作店铺”请求接口执行,如果商家端没有配置,则按照订单“归属店铺”请求接口执行。

3、合并发货订单页面信息展示
系统端:【工厂端】-【跨境首公里】-【temu发货台】,店铺名称会展示对应归属店铺和操作店铺。
归属店铺:订单原始所在的店铺。
操作店铺:合并发货实际操作发货的店铺。

平台端:对应订单上会回显是否本店铺的订单的标识。
如果不是本店铺的,会在订单上标记店铺名称。
如果是本店铺的,就不会进行标记。
